你知道吗?全球癌症统计数据显示,女性乳腺癌已首次超越肺癌,成为全球最常见的恶性肿瘤,更是女性死亡的主要原因之一。对于晚期乳腺癌患者,传统治疗效果有限,而当下热门的抗 PD-1 免疫治疗,单药响应率竟然不足 10%,这意味着绝大多数患者难以从中获益。不过,最近青岛大学团队在《Food & Function》期刊上发表的研究,给乳腺癌患者带来了新希望 —— 来自青岛明月集团的岩藻多糖(Fucoidan),能通过调节肠道菌群,让抗 PD-1 治疗的肿瘤抑制率从 38.84% 飙升至 67.71%!

小小岩藻多糖,为何能让免疫治疗 “脱胎换骨”?
岩藻多糖是一种天然海藻提取物,此前就有研究发现它能调节免疫、抑制肿瘤。而这次研究团队进一步发现,它最大的本事是当 PD-1 抑制剂的好搭档,关键就在于它能给肠道菌群调配方。
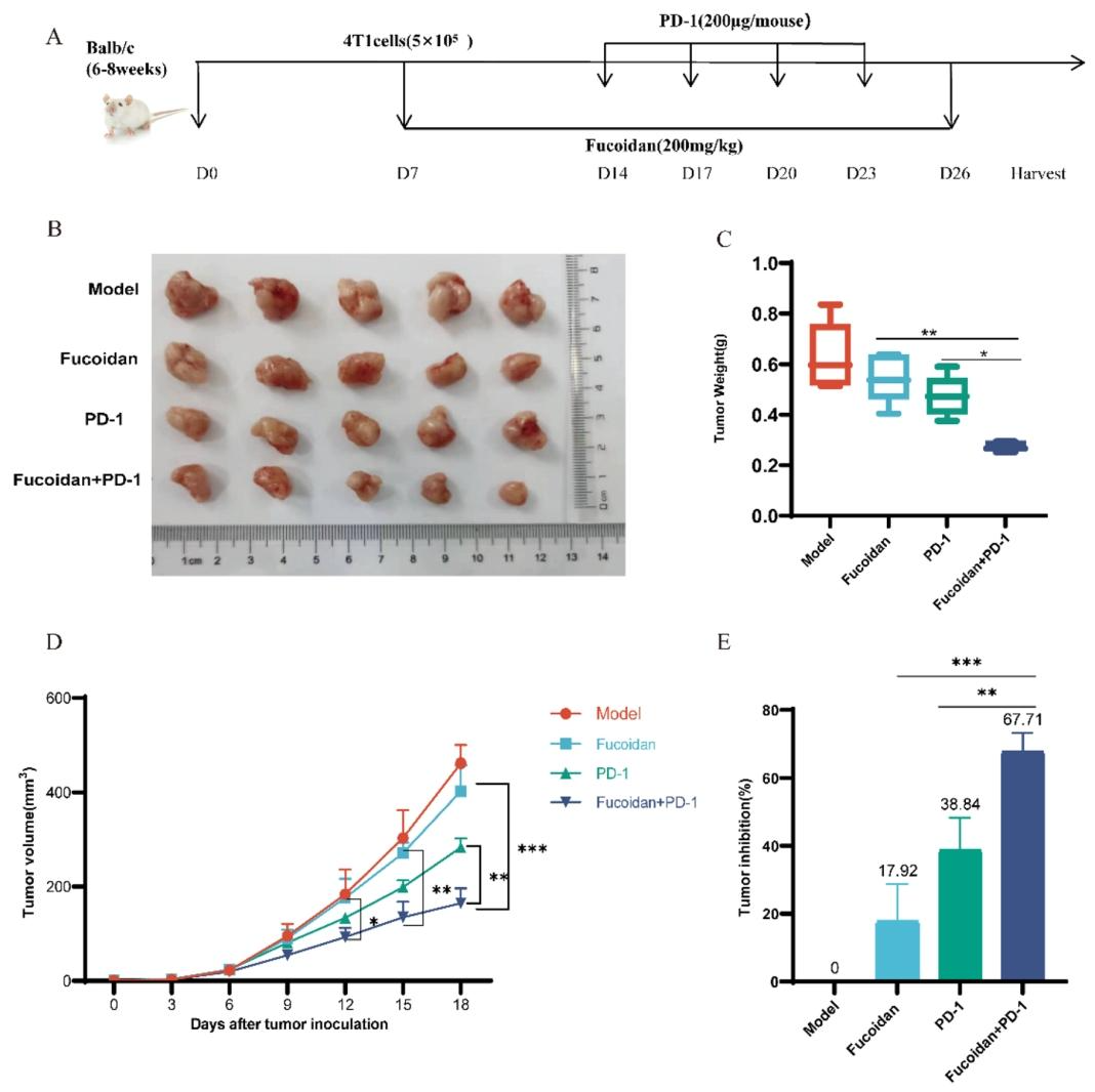
在实验中,研究人员给接种了 4T1 乳腺癌细胞的小鼠分组治疗:一组用 PD-1 抑制剂,一组用来自青岛明月的岩藻多糖,一组两者联用,还有一组作为对照。20 天后结果惊人:
单药 PD-1 组的肿瘤抑制率仅 38.84%;
单药岩藻多糖组17.92%;
而两者联用组,肿瘤抑制率直接冲到 67.71%,几乎是 PD-1 单药的 1.7 倍!
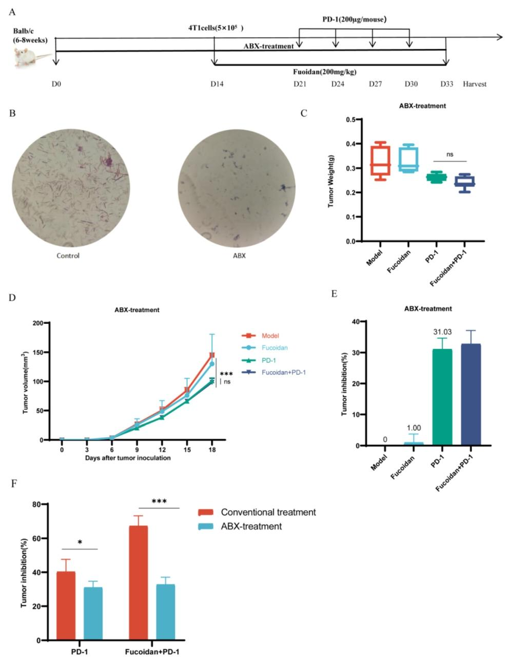
更重要的是,当研究人员用抗生素清除小鼠肠道菌群后,岩藻多糖 + PD-1 的协同效果彻底消失 —— 肿瘤大小、抑制率和对照组几乎没差别。这说明,肠道菌群正是岩藻多糖发挥作用的 “核心中介”。

肠道里的 “抗癌军团”:这些细菌被岩藻多糖激活了
通过 16S rRNA 测序,研究团队找到了被岩藻多糖唤醒的有益菌:
双歧杆菌(Bifidobacterium):能增强免疫刺激分子合成,促进 IFN-γ 产生,激活杀伤性 T 细胞,就像给免疫系统 “装雷达”;
粪杆菌属(Faecalibaculum):提升抗原呈递效率,增强效应 T 细胞在肿瘤微环境中的战斗力,相当于 “特种兵” 直接冲向肿瘤;
乳杆菌(Lactobacillus):联用组中该菌数量显著增加,而它早已被证实能辅助免疫治疗,在多种癌症中都能提升 PD-1 疗效。
这些细菌不仅自己作战,还会分泌弹药—— 短链脂肪酸(SCFAs)。实验检测到,联用组小鼠盲肠中的乙酸和丁酸含量大幅上升,这两种物质可是免疫治疗的神助攻:乙酸能增强 T 细胞效应功能,丁酸不仅是肠道细胞的能量源,还能促进 T 细胞分泌 IFN-γ,直接抑制肿瘤生长。

不止调节菌群,还能 “修复” 肿瘤代谢紊乱
研究团队还通过代谢组学发现,乳腺癌会打乱小鼠体内的色氨酸代谢、甘油磷脂代谢等关键通路,而岩藻多糖 + PD-1 的组合能 “逆转” 这种紊乱。比如色氨酸代谢产生的吲哚丙烯酸,在联用组中含量升高,它能降低 CD8+T 细胞的胆固醇水平,让这些抗癌战士更有活力;同时还能增加肿瘤内活性氧,削弱癌细胞的自噬防御,让免疫细胞更容易消灭它们。

给乳腺癌患者的启示:肠道健康,可能是免疫治疗的开关
这项研究虽然是在小鼠身上开展,但给临床治疗提供了重要方向:
对于 PD-1 治疗效果不佳的乳腺癌患者,或许可以通过补充岩藻多糖调节肠道菌群,提升治疗响应率;
肠道菌群未来可能成为预测 PD-1 疗效的 “生物标志物”—— 如果患者肠道中双歧杆菌、乳杆菌等有益菌数量少,可能需要先调理肠道再进行免疫治疗;
日常保护肠道健康很重要,多吃富含膳食纤维的食物,维持菌群平衡,或许能为后续治疗铺路。
当然,目前岩藻多糖在人体中的最佳剂量、适用人群还需要更多临床研究,但这项研究无疑打开了 “菌群 - 免疫 - 肿瘤” 协同治疗的新大门。相信未来,随着对肠道菌群研究的深入,会有更多乳腺癌患者能从免疫治疗中获益!
